L'origine asiatique des varans démontrée par la génétique

Publié par Michel,
Source: CNRSAutres langues:
Restez toujours informé: suivez-nous sur Google Actualités (icone ☆)

Il existe 73 espèces de varans, réparties depuis l'Afrique jusqu'à l'Australie. L'étude publiée cette semaine dans Biology letters, par une équipe internationale comprenant des chercheurs français du laboratoire Systématique, adaptation, évolution (MNHN/CNRS/UPMC), basée sur l'analyse ADN de ces lézards carnivores, permet de retracer leur histoire biogéographique: c'est à partir de l'Asie que les varans ont colonisé l'Afrique, puis l'Australie. Le "voyage" a commencé il y a environ 40 millions d'années.


Varanus acanthurus, membre de la radiation australienne des varans, taille: 60 cm (Kununurra, Kimberley)
© Freek Vonk

Les varans sont une famille de lézards carnivores de l'Ancien Monde qui comprend 73 espèces réparties depuis l'Afrique jusqu'à l'Australie. Ils ne sont pas les plus proches parents des serpents mais forment avec eux et les iguanes un grand groupe appelé Toxicofera en raison de leur capacité à produire du venin.

Les varans sont très bien représentés en Asie, en Indonésie et en Australie (67 espèces). Les membres indo-australiens du genre (Nouvelle-Guinée, îles Salomon, îles de la Sonde, Australie), soit 27 espèces, présentent une très grande variété de taille, d'écologie et d'alimentation. On dénombre en effet:
• de très petits insectivores comme Varanus brevicauda, le plus petit varan du monde (30 cm),
• de petits prédateurs de reptiles comme Varanus eremius,
• des espèces aquatiques comme Varanus mertensi,
• de grands charognards comme Varanus varius,
• et enfin des prédateurs géants comme Varanus giganteus et Varanus komodoensis, le dragon de Komodo, qui se nourrit de cerfs, de cochons sauvages et même exceptionnellement d'êtres humains.

Si les varans sont une famille emblématique de reptiles, leur histoire biogéographique reste très controversée puisque trois hypothèses s'affrontent:
1. une origine asiatique suivie par des évènements de dispersion vers l'Afrique et l'Australasie durant le Tertiaire ;
2. une origine africaine suivie d'événements de dispersion vers l'Asie et l'Australasie durant le Tertiaire ;
3. une origine gondwanienne (1) suivie d'événements de vicariance (2) liés à la fragmentation des plaques continentales pendant le Jurassique et le Crétacé inférieur.

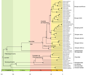
5 gènes nucléaires et mitochondriaux ont été séquencés à partir d'un échantillonnage représentant toutes les familles de lézards anguimorphes et incluant 38 espèces de varans afin de dater l'histoire évolutive du groupe.

Les résultats montrent que les lignées de lézards les plus proches des varans sont asiatiques, ce qui implique une origine asiatique des varans.

Au sein des varans, les espèces africaines se sont séparées des espèces asiatiques il y a environ 40 millions d'années durant le Paléogène.


Varanus komodoensis, le mythique dragon de Komodo, taille: 3 mètres
© Bryan G. Fry

C'est donc bien à partir de l'Asie que les varans ont colonisé l'Afrique, puis ensuite, toujours à partir de l'Asie, et il y a environ 30 millions d'années, l'Australie, où ils occupent maintenant les niches habituellement prises par les carnivores placentaires sur les autres continents.

Les résultats de l'étude permettent d'exclure sans ambiguïté une origine gondwanienne des varans.


Un chronogramme des lézards anguimorphes basé sur l'analyse des séquences d'ADN
de 3 gènes nucléaires et 2 gènes mitochondriaux.
Les nœuds marqués d'un rond noir sont soutenus de façon robuste.
Ceux marqués d'un astérisque sont les points de calibration.
C: Crétacé; Pg: Paléogène; Ng: Néogène
La Laurasie est un supercontinent qui se sépara du reste de la Pangée (appelé dès lors Gondwana)
durant le Mésozoïque. Durant le Cénozoïque, la Laurasie se divisa à son tour en Eurasie
et Amérique du Nord avec l'ouverture de l'Atlantique nord


Notes:

(1) Le Gondwana est un supercontinent formé à la toute fin du Néoprotérozoïque (– 600 millions d'années) et qui a commencé à se fracturer au Jurassique (– 160 millions d'années). On distingue le Gondwana du Paléozoïque (appelé aussi Protogondwana) et celui du Mésozoïque. Entre les deux, le Gondwana a fait partie du supercontinent Pangée.

(2) La vicariance est un phénomène écologique, biologique et géologique causant la séparation d'une population ancestrale en plusieurs populations dérivées, suite à la formation d'une barrière, c'est-à-dire un facteur qui interrompt le flux génétique entre ces populations et les isole en aires géographiques initialement plus réduites que celle d'origine. Des taxons vicariants sont donc des taxons phylogénétiquement proches mais vivant dans des aires géographiques différentes.


Référence:

Nicolas Vidal, Julie Marin, Julia Sassi, Fabia U. Battistuzzi, Steve Donnellan, Alison J. Fitch, Bryan G. Fry, Freek J. Vonk, Ricardo C. Rodriguez de la Vega, Arnaud Couloux and S. Blair Hedges. Molecular evidence for an Asian origin of monitor lizards followed by Tertiary dispersals to Africa and Australasia. Biology Letters, 2012. doi:10.1098/rsbl.2012.0460,
Page générée en 0.595 seconde(s) - site hébergé chez Contabo
Ce site fait l'objet d'une déclaration à la CNIL sous le numéro de dossier 1037632
A propos - Informations légales - Signaler un contenu
Version anglaise | Version allemande | Version espagnole | Version portugaise